• 公司介绍
  • 产品中心
  • 方案中心
  • 应用领域
  • 新闻动态
  • 加入我们
  • 联系我们
    • 公司概况
    • 企业文化
    • 大功率数字电源芯片
    • 通用数字DC/DC控制器
    • 全数字快充芯片
      • 全数字快充充放电平台
      • 全数字快充放电平台
      • 全数字快充协议平台
      • 全数字快充充电平台
    • VRM芯片
    • 消费类
      • 快充
      • 家电
      • 小家电
      • 电动工具
      • 电子烟
      • 手机
      • 笔电
      • 家用电脑
    • 工业电源
    • 汽车电源
    • 通信电源
    • 服务器电源
    • 新能源
    • 社会招聘
    • 校园招聘
끠
  • 中文

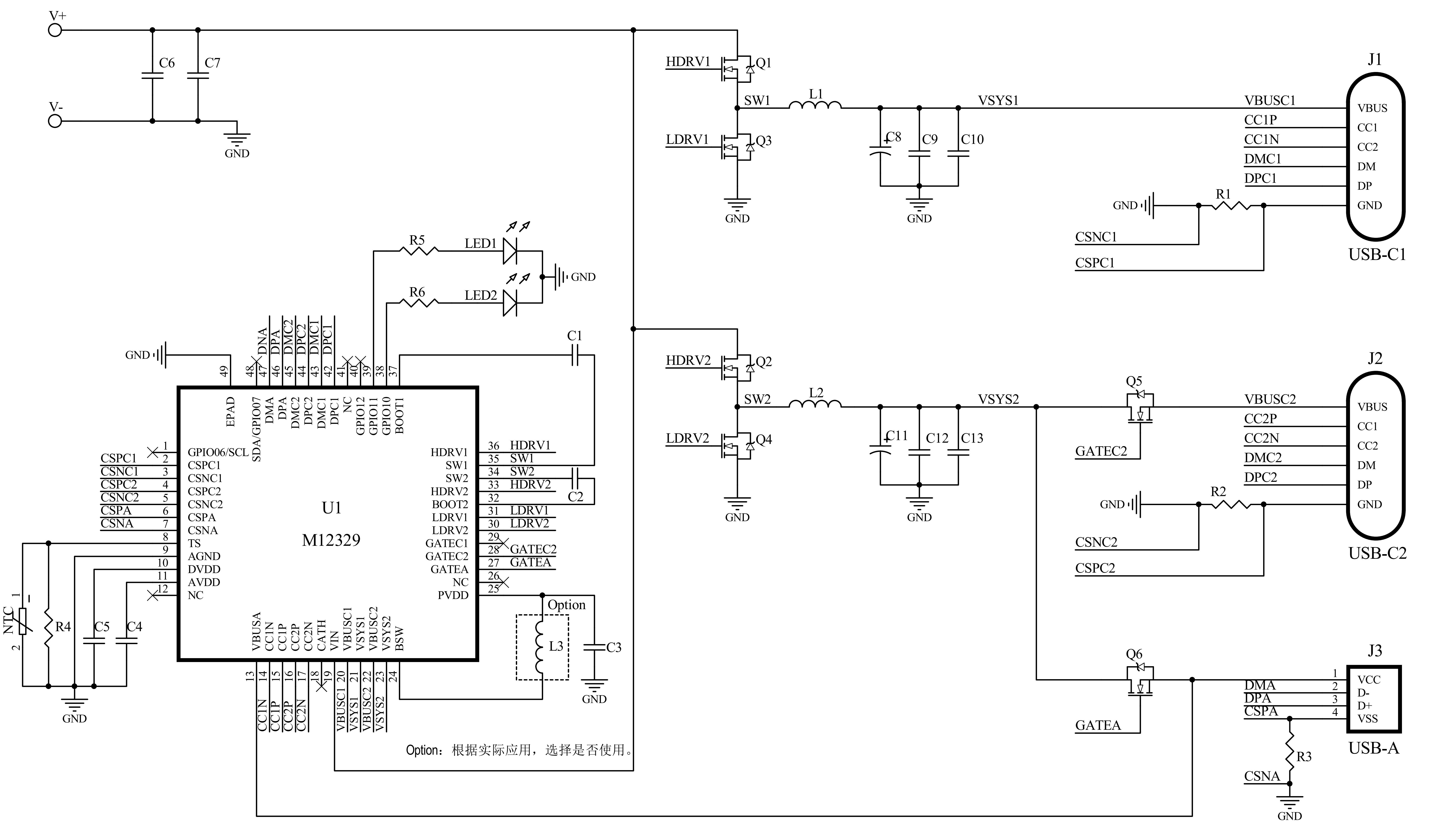
65W C+CA多口充/排插

 

 

 

 

 

 

 

 

亮点:

 

★ 优势方案

★ 支持直通模式

★ 各端口插拔不相互干扰

★ 高耐压,主控IC管脚耐压35V

★ 动态连续分配功率

 

 

 

 

规格:

● 主控IC:M12329

● 电压变换:Buck

● 输入电压:根据输出电压自动选择12V/20V 两个档位

● 输出电压:3.3V ~ 20V

● C口:均支持65W快放

● A口:支持30W快放

● 根据输入/输出压差,进/出直通

 

首页  ꄲ  方案中心  ꄲ  65W C+CA多口充/排插

详情可联系我们

合作联系

 

merchip@merchipmicro.com

版权所有 © 苏州水芯电子科技有限公司

简历请投递至HR邮箱

recruiting@merchipmicro.com

 本网站由阿里云提供云计算及安全服务
本网站支持 IPv6
 本网站由阿里云提供云计算及安全服务
本网站支持 IPv6
 本网站由阿里云提供云计算及安全服务
本网站支持 IPv6
 本网站由阿里云提供云计算及安全服务
本网站支持 IPv6