• 公司介绍
  • 产品中心
  • 方案中心
  • 应用领域
  • 新闻动态
  • 加入我们
  • 联系我们
    • 公司概况
    • 企业文化
    • 大功率数字电源芯片
    • 通用数字DC/DC控制器
    • 全数字快充芯片
      • 全数字快充充放电平台
      • 全数字快充放电平台
      • 全数字快充协议平台
      • 全数字快充充电平台
    • VRM芯片
    • 消费类
      • 快充
      • 家电
      • 小家电
      • 电动工具
      • 电子烟
      • 手机
      • 笔电
      • 家用电脑
    • 工业电源
    • 汽车电源
    • 通信电源
    • 服务器电源
    • 新能源
    • 社会招聘
    • 校园招聘
끠
  • 中文

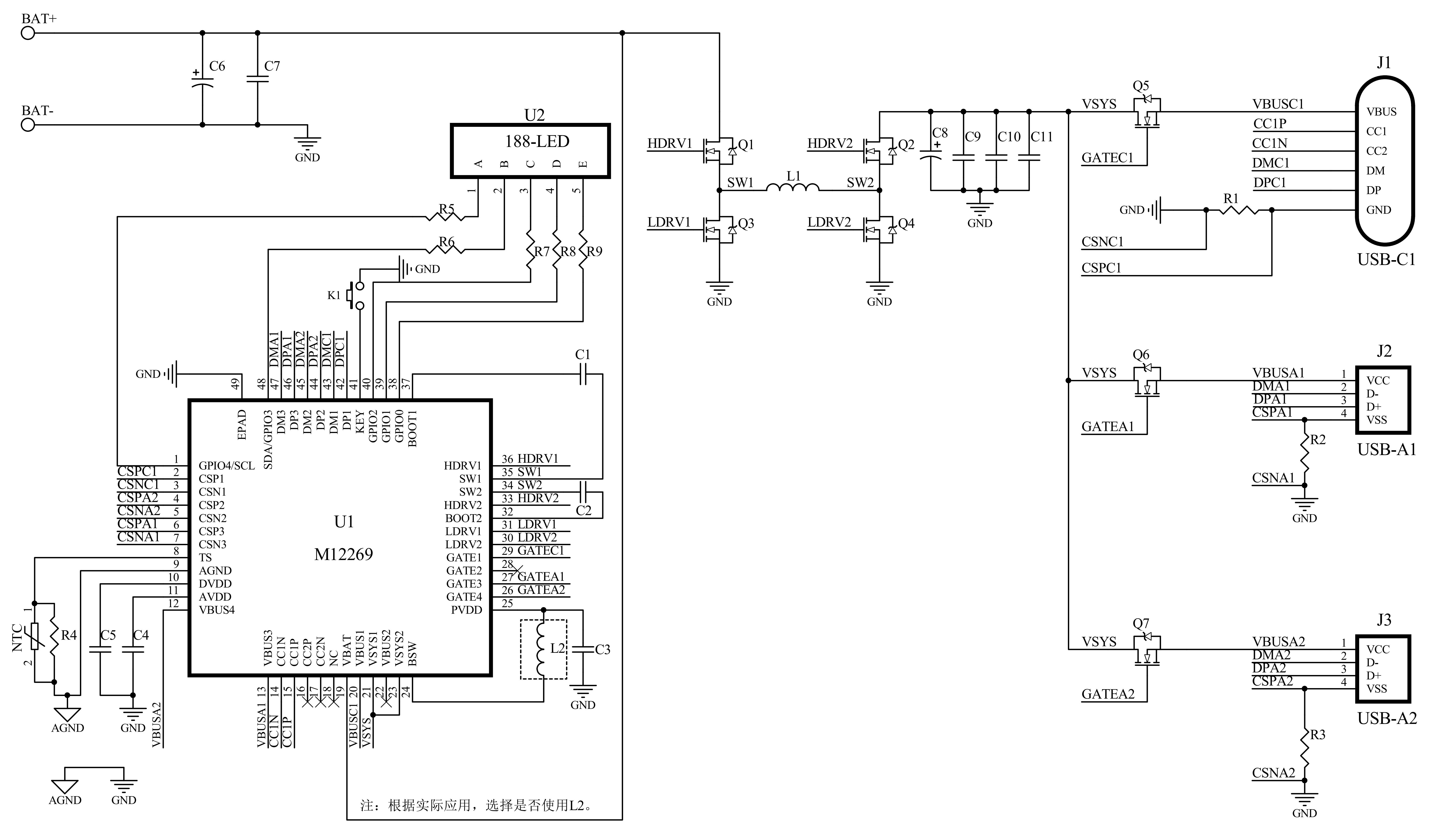
多节单路CAA多口140W充电宝

 

 

 

 

 

 

 

 

亮点:

 

★ 优势方案

★ 通过PD3.1认证

★ 双C口双向独立快充

★ 各端口独立快充

★ 行业最高耐压,支持8串电芯

 

 

 

 

规格:

● 主控IC:2颗M12269

● 电芯:5~8 串

● C口:双向140W快充/快放

● A口:支持30W快放

● 支持边充边放

● 按键:单击查电量、双击关机

● 显示:188屏数码显示

● 支持I2C接口,和外部MCU通讯

● 过温:芯片过温保护、NTC过温保护

首页  ꄲ  方案中心  ꄲ  多节双路C+CAA多口140W充电宝

详情可联系我们

合作联系

 

merchip@merchipmicro.com

版权所有 © 苏州水芯电子科技有限公司

简历请投递至HR邮箱

recruiting@merchipmicro.com

 本网站由阿里云提供云计算及安全服务
本网站支持 IPv6
 本网站由阿里云提供云计算及安全服务
本网站支持 IPv6
 本网站由阿里云提供云计算及安全服务
本网站支持 IPv6
 本网站由阿里云提供云计算及安全服务
本网站支持 IPv6