• 公司介绍
  • 产品中心
  • 方案中心
  • 应用领域
  • 新闻动态
  • 加入我们
  • 联系我们
    • 公司概况
    • 企业文化
    • 大功率数字电源芯片
    • 通用数字DC/DC控制器
    • 全数字快充芯片
      • 全数字快充充放电平台
      • 全数字快充放电平台
      • 全数字快充协议平台
      • 全数字快充充电平台
    • VRM芯片
    • 消费类
      • 快充
      • 家电
      • 小家电
      • 电动工具
      • 电子烟
      • 手机
      • 笔电
      • 家用电脑
    • 工业电源
    • 汽车电源
    • 通信电源
    • 服务器电源
    • 新能源
    • 社会招聘
    • 校园招聘
끠
  • 中文

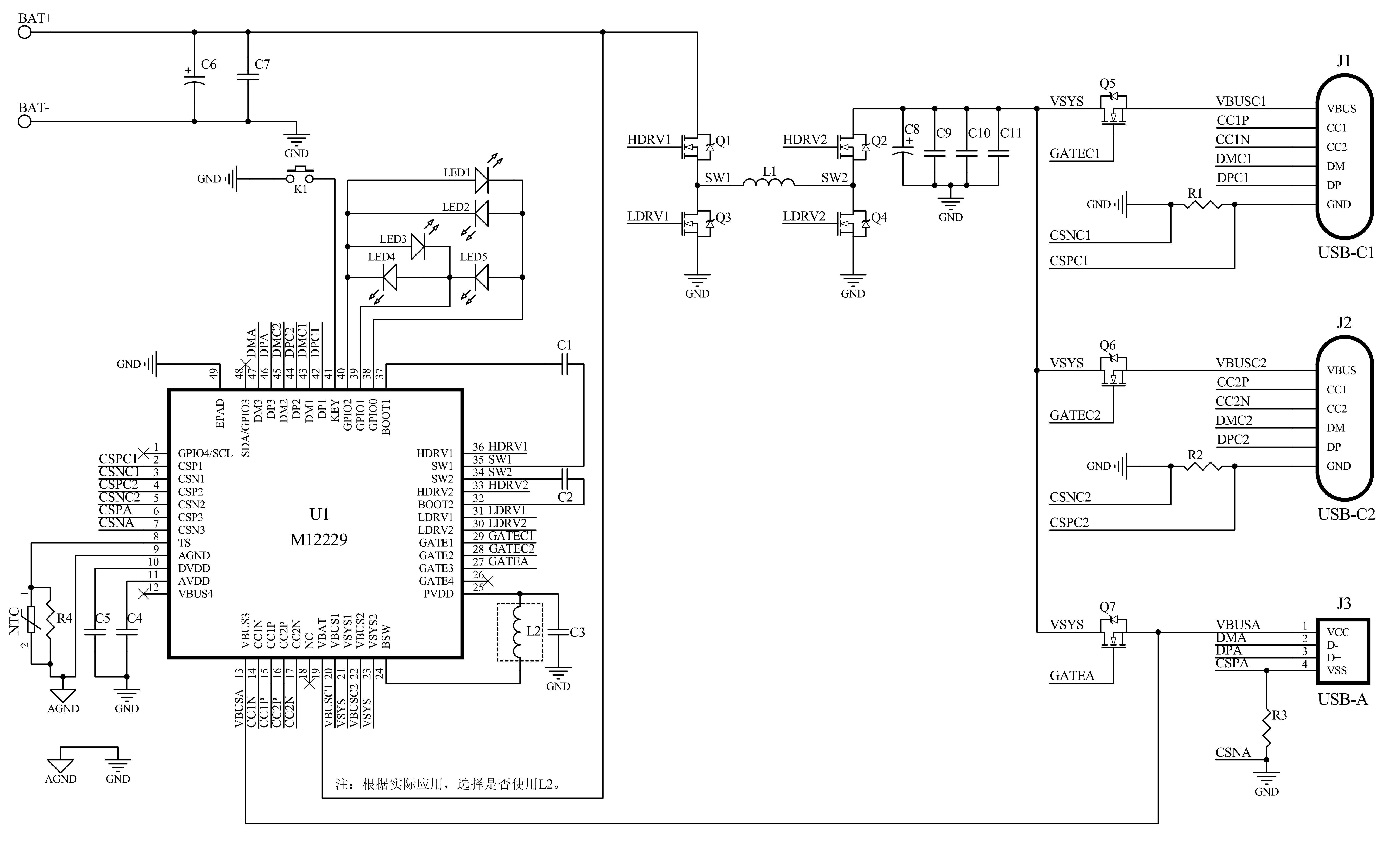
Qi2无线充电宝

 

 

 

 

 

 

 

 

 

 

 

 

 

亮点:

 

★ 独家方案

★ 无线充快放同时电池快充

★ 无线充5~20V供电,精度10mV

★ 定频调压输出给无线充,省1路DCDC

★ 35W有线充放电,15W无线充输出

 

 

 

规格:

● 主控IC:M12229 / M12229H

● C口:快放最大35W,快充35W

● A口:快放最大22.5W

● 无线充:15W

● 支持边充边放

● 按键:单击、双击、长按键

● 显示: 188屏数码显示

● 过温:芯片过温保护、NTC过温保护

首页  ꄲ  方案中心  ꄲ  Qi2无线充电宝

详情可联系我们

合作联系

 

merchip@merchipmicro.com

版权所有 © 苏州水芯电子科技有限公司

简历请投递至HR邮箱

recruiting@merchipmicro.com

 本网站由阿里云提供云计算及安全服务
本网站支持 IPv6
 本网站由阿里云提供云计算及安全服务
本网站支持 IPv6
 本网站由阿里云提供云计算及安全服务
本网站支持 IPv6
 本网站由阿里云提供云计算及安全服务
本网站支持 IPv6